为做好我市2022年义务教育招生入学工作,促进教育公平,提高教育质量,推进义务教育优质均衡发展,根据《海南省教育厅关于做好2022年普通中小学招生入学工作的通知》(琼教基〔2022〕39号)精神,结合我市实际,制定《儋州市2022年义务教育学校招生入学工作实施方案》,具体内容小编带你看↓↓↓

(一)学校划片招生、生源就近入学原则。
(二)公办民办同步报名、同步招生原则。
(三)统筹兼顾,促进教育优质均衡发展原则。
(四)公开、公正、公平原则。
(一)小学一年级招收截止2022年8月31日年满六周岁的本地适龄儿童。严禁招收不足龄的儿童入学。
(二)初中一年级招收2022年小学六年级毕业学生。
市教育局根据本地适龄学生人数、学校分布、学校规模、交通状况等因素,划定公办义务教育学校招生入学片区范围,采用片区登记入学、学校对口直升和指标到校等方式入学,确保各学区之间优质教育资源大致均衡。公办义务教育学校实行划片免试就近入学,民办义务教育学校原则上在儋州市全域招生。民办学校报名人数少于招生计划时,应全部录取报名学生,报名人数超出招生计划时,应实行电脑随机派位录取。民办学校如在儋州市招生不足,经市教育局批准后方可跨区域招生。民办义务教育学校跨区域报名、招生要参照在审批地招生方式,实行电脑摇号、随机录取。
1.农村公办义务教育学校按学校行政区域招生。如果一个镇有几所初中,每所初中按我市乡镇区划调整前学校区域招生。
2.那大城区公办小学(那大一小、那大二小、那大三小、那大实验小学、那大五小、那大六小、那大镇中心学校、那大八小、那大九小、那大十小、那大十一小、那大一小雅拉校区、那大实验小学茶山校区、市思源实验学校、市儋耳实验学校、上海师范大学附属儋州实验学校)按划定区域招生。
3.市一中、市二中、市松涛中学、市儋耳实验学校初一实行免试划片入学和指标到校相结合的方式招生。
4.市思源实验学校初一实行对口直升和指标到校相结合的方式招生。
5.市民中、市三中、市四中、市五中、市六中、市两院中学实行划片招生。
6.市一中、市二中、市松涛中学免试划片入学部分只招收其划片区域内符合第一类条件的学生;儋耳实验学校、上海师范大学附属儋州实验学校免试划片入学部分只招收其划片区域内符合第一类和第二类条件的学生;市三中除了招收其划片区域内学生外还要招收市一中、松涛中学片区内的第二类至第五类学生,以及儋耳实验学校(初中部)片区内的第三类至第五类学生;那大一小雅拉校区除了招收其划片区域内学生外还要招收儋耳实验学校(小学部)片区内的第三类至第五类学生;市民中除了招收其划片区域内学生外还要招收市二中片区内的第二类至第五类学生;市五中和那大第十小学除了招收其划片区域内学生外还要招收上海师范大学附属儋州实验学校片区内的第三类至第五类学生。
7.洋浦地区学校按照《洋浦经济开发区义务教育阶段学校招生工作实施意见》(浦社〔2017〕184号)文件有关规定执行。
公办、民办义务教育学校同步报名,一名学生只能报读一所学校,学生可报公办学校,也可报民办学校,但不能同时报公办学校又报民办学校。
实行网上报名和现场报名相结合的报名办法。那大城区公办义务教育学校和全市民办义务教育学校实行网上报名;其余公办义务教育学校到片区学校现场报名;
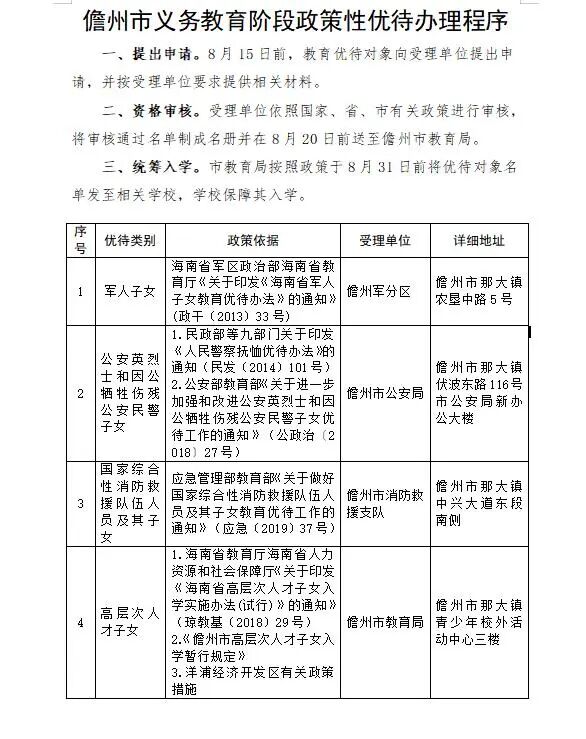
烈士、符合条件的现役军人、公安英模、因公牺牲伤残警察、符合条件的消防救援人员、高层次人才等符合教育优待政策人员的子女到市教育局基础教育科登记并提交相关材料。其中,高层次人才中的A、B、C、D类人才子女采取“一事一议”方式予以解决。
1.网上报名时间:2022年7月28日8:00至8月6日17:30。
(1)学生(或监护人)在规定时间里用手机在微信中搜索并关注“儋州教育”微信公众号后点击“招生报名”菜单或登录海易办APP、海易办微信/支付宝小程序后,依次点击“中小幼招生”→“中小学学位申请”→“儋州市专区中小学学位申请”按小学、初中类别进行报名。
(2)学生(或监护人)认真阅读报名“申请指南”,选报本人所属划片区域内的公办学校,或者选报民办学校(民办学校不划分片区),正确选择本人所属类别(分五个类别登记),如实登记入学信息。同时将户籍、住房等入学所需材料拍照并清晰上传。
(3)学生(或监护人)提交报名信息后仍需用手机登录报名系统查询学校的审核意见,如报名信息被学校退回请及时查看退回的具体原因,并在规定的时间内按要求补充、修改,收齐相关材料后重新提交。
(4)不在规定时间内登录平台申请学位的,视为放弃那大城区公办学校入学申请。因特殊情况错过登记的那大城区适龄儿童少年,可于8月12日至15日到实际居住地所在片区的学校登记,如学校学位已满,由学校上报市教育局视学位情况统筹安排入学。
8月6日17:30,网上报名时间截止后,报名信息不可修改。
2.学校网上审核时间:8月6日至8月17日。申请人填报的入学信息将与海南省大数据进行比对核验。主要比对核验户籍、居住证、不动产证(房产证)、商品房买卖合同、房屋租赁证、社保、水电等信息。学校按照比对核验结果,对入学信息进行审核。对线上审核未通过或有需要进一步核查的,学校主动告知监护人需要补充的入学相关材料,监护人对补充材料拍照上传,学校对补充材料进行审核。个别信息需核实的,学校可组织人员统一到相关职能部门查询。确需现场核验的,学校主动通知监护人持相关材料(原件及一份复印件)到学校进行核验。
3.学校入户调查核实时间:2022年8月10日至8月20日。报名材料审核通过的,学校、社区等单位组织人员到学生住地进行实地核查。
审核不通过的,学校要告知申请人回户籍所在地入学就读。
4.入学名单公示时间:2022年8月下旬。
学校可分时段、分批次为新生办理报名注册手续,避免人员聚集。家长应在规定时间内按照学校通知要求到校办理报名注册手续,不在规定时间内到校注册的,视为自动放弃该校入学资格。
5.学生(或监护人)在报名、登记及提交报名材料时提供虚假信息、材料,弄虚作假的,学校将不予办理入学手续,并将虚假材料报送当事人工作单位及移交公安等部门查处。
6.房屋规划用途应为住宅或公寓。商城、商场、酒店、铺面、作坊、工厂、仓库、写字楼等加工、营业场所不作为居住地申请划片入学。
7.其余公办义务教育学校时间安排。现场报名时间:2022年8月12日至8月21日,洋浦地区有关学校可根据学校实际情况自行安排报名时间,入学名单公示时间:2022年8月下旬。
1.那大城区公办义务教育学校招生入学条件及报名登记时需提供的材料。
第一类:父母及本人有那大城区户籍(迁入时间需满一年,即2021年8月31 日前户籍迁入现居住地)同时直系亲属在划片区域内有固定房产的入学对象。有多处房产的,以实际居住地房产为准。
(1)子女随父母常住户口簿(含子女与父、母随祖辈直系亲属同一户口簿);
(2)①房产证;②市房管部门备案的购房协议及辖区居(村)委会出具的居住证明(有居委会主任签名、单位盖章,2021年8月31日前入住,下同);③集资房证明及辖区居(村)委会出具的居住证明;④属征地拆迁安置户的,持镇政府出具的有效证明;政府已交付回迁安置房的,以回迁安置房所在片区学校入学;⑤属集体户的需提供单位证明(主要领导签名、单位盖章并附上集体住户花名册复印件,下同)及辖区居(村)委会出具的居住证明,且父母及本人在那大城区无第二处房产无第二处住所。(本款①②③④⑤仅需提供其中一项);
(3)父母名下的近三个月水电缴费清单。
第二类:属本市非那大城区户籍,直系亲属在那大城区有自建(购)房并常住的入学对象。有多处住房的,以实际居住地房产为准。
(1)子女随父母户口簿(含子女与父、母随祖辈直系亲属同一户口簿);
(2)①房产证;②市房管部门备案的购房协议及辖区居(村)委会出具的居住证明(有居委会主任签名、盖章,2021年8月31日前入住,下同);③集资房证明及辖区居(村)委会出具的居住证明;④属征地拆迁安置户的,持市相关部门或镇政府出具的有效证明;政府已交付回迁安置房的,以回迁安置房所在片区学校入学;⑤属集体户的需提供单位证明(主要领导签名、盖单位章并附上集体住户花名册复印件,下同)及辖区居(村)委会出具的居住证明,且父母及本人在那大城区无第二处房产无第二处住所。(本款①②③④⑤仅需提供其中一项);
(3)父母名下的近三个月水电缴费清单。
第三类:有那大城区户籍(迁入时间需满一年,即2021年8月31日前户籍迁入现居住地)但直系亲属没有固定房产的入学对象。
(1)子女随父母的常住户口簿(含子女与父母随祖辈直系亲属同户口簿,2021年8月31 日前迁入);
(2)房屋租赁合同、辖区居(村)委会出具的居住证明(居住时间满一年,即2021年8月31日前入住);
(3)父母(或父母一方)购买那大城区从业人员养老保险缴费清单(需在报名前连续缴费购买满6个月)。
第四类:非本市户籍的进城务工人员随迁子女。
落实以居住证为主要依据的随迁子女义务教育政策。随迁子女的父母必须在那大城区经商、务工(以居住证、养老保险、营业执照、劳动合同等为主要依据)。
(1)子女随父母户口簿;
(2)居住证(2022年2月28日前发证,子女及父母所持居住证件上的居住地址应与其实际居住地址一致,且在划片区域内);
(3)父母(或父母一方)在那大城区务工的有效劳动合同及其工资发放清单(有主要负责人签名及盖章的复印件),如属自谋职业的,需提交市场管理部门核发的营业执照;
(4)父母(或父母一方)购买那大城区从业人员养老保险缴费清单(需在报名前连续缴费购买满6个月)。
第五类:属本市非那大城区户籍,父母在那大城区租赁房屋居住并经商、务工的子女。
要求:一是租赁的房屋应是子女与父母在那大城区的唯一居住地,且持续居住时间满一年(截止2022年8月31日满一年);二是父母(或父母一方)须在那大城区内经商、务工(以营业执照、劳动合同、有效租赁合同等为依据),并购买那大城区从业人员养老保险。
(1)子女随父母的常住户口簿;
(2)父母(或父母一方)在那大城区营业执照或劳动合同及其工资发放清单(有主要负责人签名及盖章);
(3)提供双方有效的租赁房屋合同和辖区居(村)委会出具的居住证明(居住时间满一年,即2021年8月31日前入住);
(4)父母(或父母一方)购买那大城区从业人员社会保险缴费清单(需在报名前连续缴费购买满6个月)。
2.民办义务教育学校和那大城区之外的公办义务教育学校,参照那大城区公办义务教育学校所需的报名材料。
1.招生顺序为:第一类→第二类→第三类→第四类→第五类。
2.各学校根据招生计划优先招收第一、第二类学生入学;招收第一、第二类学生后还有剩余招生计划的学校,继续招收其第三类学生;招收第一、第二类学生后招生计划已满的学校,将不再招收第三类及以下类别的学生,在其登记的第三类及以下类别的学生采取随机摇号方式解决。
3.学校招收第三类学生后还有剩余招生计划,不得擅自招收第四、第五类学生,其剩余的招生计划由市教育局统筹安排其他学校未能解决的第三类学生。
4.所有学校招收第一、第二、第三类学生结束后再进行第四、第五类学生的招生入学工作。招收第一、第二、第三类学生后还有剩余招生计划的学校,则继续依次招收其片区的第四、五类学生(第四、第五类学生数量超出剩余招生计划的,则采取随机摇号方式解决);招收第一、第二、第三类学生后招生计划已满的学校,其第四、五类学生由市教育局和相关学校依次统筹安排到有剩余招生计划的学校就读;不服从安排的第五类学生,回户籍所在地学校就读。
(一)严肃招生纪律,严格规范招生行为。贯彻落实教育部“十项严禁”纪律要求:严禁无计划、超计划组织招生,招生结束后,学校不得擅自招收已被其他学校录取的学生;严禁自行组织或与社会培训机构联合组织以选拔生源为目的的各类考试,或采用社会培训机构自行组织的各类考试结果;严禁提前组织招生,变相“掐尖”选生源;严禁公办学校与民办学校混合招生、混合编班;严禁以高额物质奖励、虚假宣传等不正当手段招揽生源;严禁任何学校收取或变相收取与入学挂钩的“捐资助学款”;严禁义务教育阶段学校以各类竞赛证书、学科竞赛成绩或考级证明等作为招生依据;严禁义务教育阶段学校设立任何名义的重点班、快慢班;严禁初中学校对学生进行中考成绩排名、宣传中考状元和升学率;严禁出现人籍分离、空挂学籍、学籍造假等现象,不得为违规跨区域招收的学生和违规转学学生办理学籍转接。
(二)全面取消公办、民办义务教育学校各类特长生招生。
(三)民办义务教育学校招生方案(含招生计划、招生范围、招生方式、收费标准)要报送市教育局审核备案,并提前向社会公布。
(四)所有普通中小学校要严格控制班额,确保义务教育初始年级不产生大班额,其他年级全面化解大班额。
(五)义务教育学校要保障残疾儿童少年受教育权利,积极推进融合教育,做好适龄残疾儿童少年教育安置。依法保障能够到普通学校接受教育的适龄残疾儿童少年就近就便随班就读,无法到普通学校接受教育的适龄残疾儿童少年,要通过安排入读特殊教育学校、送教上门等方式,保障其接受义务教育的权利。
(六)落实对烈士子女和符合条件的现役军人子女、公安英模和因公牺牲伤残警察子女、消防救援人员子女以及高层次人才子女等优待对象的教育优待政策。
(七)实施以居住证为主要依据的随迁子女入学政策,符合条件的外来务工人员随迁子女,以“流入地为主、公办学校为主”原则安排相对就近入学。
(八)严格落实控辍保学责任,各学校要切实履行义务教育控辍保学职责,按照法律规定和国家有关要求,强化政府、学校、家庭和社会各方职责,健全控辍保学联保机制,完善长效工作机制,对控辍保学工作进行实时监测和定期通报,落实辍学报告制度和劝返复学制度。同时,加强教育关爱与帮扶,防止适龄儿童少年辍学,确保每一位适龄儿童少年接受义务教育。
(九)严格督查检查,落实清廉教育部署。开学后,市纪委将组织对各中小学执行招生政策落实情况进行专项检查,对违反招生规定、私自超计划招生、跨片区招生、买卖招生指标等违规违纪行为进行严肃查处,追究相关责任人责任。市教育局成立招生入学工作督查组,对各学校招生情况持续进行专项监督检查,坚决纠正和严肃查处各种招生违规违纪行为,对发生违规招生、造成不良影响或严重后果的学校和个人,视情节轻重给予相应的追究责任。招生监督电话:23328166。
市府办:负责领导儋州市2022年普通中小学招生入学工作,统筹协调各有关部门落实工作职责。
市教育局:负责组织实施儋州市2022年普通中小学招生入学工作。
各镇政府:负责指导、监督村(居)委会出具居住证明,安排各村(居)委会配合学校做好入户调查工作。
市公安局:负责户籍、居住证的查询、审核工作,做好学生入学登记报名期间学校及其周边治安维稳、交通疏导工作。
市人力资源和社会保障局:负责从业人员购买养老保险、劳动合同(含劳动协议)的审核和清单打印工作。
市住房和城乡建设局:负责房产、购房合同等证件的查询、审核工作。
市市场监督管理局:负责经商主体注册登记等信息的查询、审核工作。
市自然资源和规划局:负责土地证、不动产证、安置拆迁户等证件的查询、审核工作。
学校:负责制订本校招生方案、报名登记、材料审核、实地调查、数字报送、公示公告、办理入学手续等工作。
市自来水公司:负责水费缴交清单的审核和打印工作。
儋州供电局:负责电费缴交清单的审核和打印工作。
本方案解释权归儋州市教育局。咨询电话:23380256。
附件:
1.2022年儋州市那大城区小学招生片区范围说明
2.2022年儋州市那大城区初一招生片区范围说明
3.儋州市义务教育阶段政策性优待办理程序
儋州市教育局
2022年7月23日
附件1
2022年儋州市那大城区小学招生片区范围说明
|
小学 |
招生范围 |
备注 |
|
那大一小 |
1、东面:文化中路南面街及后面小区(那大二中,少年活动中心,九龙小区,中国移动小区。)教堂背后居住区,原那大镇府职工大院,市保健所、鲁能大厦、松涛大院、东门街、大勇商城、中旅宾馆、人寿保险公司、武装部、农垦中路、农垦北路、农垦北路东一、二巷、西巷、食品站小区、东风路北街。 2、西面:解放南路(老红卫电影院)创新广场、立新街、立新街东阳1-6巷、解放居委会、女人街、老县政府招待所。 3、南面:东风路南街(新华书店—老市委大门) 4、北面:人民中路南街(老南海宾馆—老公安局办证中心)、人民中路北街(文明街与人民中路交界处—老食品站路口)、文明街东面街、那大中学后巷、先锋路南面街(文明街路口至老天城路口),北街(海军住宿楼—老花神茶艺馆),鸿文学校后面住宅小区、中国移动公司。 |
|
|
那大二小 |
1、东至福隆路南段、红旗路,西至松涛水渠以东,南至市自来水厂、新联村,北至大通路、桥东路小区。 2、东面:红旗路西面大成、大明街、南茶御景小区。 3、西面:桥东路小区、菜园村、新居村、那大三中、松涛医院。 4、南面:丹阳中学、红旗村、福龙村、南茶公园、新联村及附近居民。 5、北面:大同居委会周边住户。 |
|
|
那大三小 |
1、东至清平小区、武后村,西至农垦路、福隆路,南至民族中学、新联村、书院村、红旗农场,北至中兴大道。 2、东面:清平居住小区、武后村、美爷村。 3、西面:农垦南与东风路交界东南面街道及后面居住区(除老市委住宿区外),福隆路东面住户。 4、南面:市党校、万福市场周边住户、市教培院、万福西、万福东、民族中学、红旗农场、书院村等居住区住户。 5、北面:文化中路教师村居住宅区,烟草公司、电信大厦、新天地、那大部队。 |
|
|
那大实验小学 |
1、东至市影剧院、野山羊排档,西至国税大厦十字路口,南至人民中路(巴洛克商场至文明街路段的北街及后面的单位和居住区),北以儋耳路和松涛水渠南面的所有村庄和小区及单位,先锋路至儋州地震台小巷,百佳汇后面小区。 2、其主要小区有:隆华小区(国税大厦后面)、老商业局周边居住区、那恁居委会、先锋路二巷、张家村那恁小区、新车站周边住户、巴洛克商场、干部新村、文明街北面居民、新兴居住小区、都市欧情小区、军屯村、大榕树、先锋市场周边住户、百佳汇超市及后面住户。 |
|
|
那大五小 |
1、东至农垦南路、福隆路,西至建设路、南至万福西路、北至老车站。 2、主要范围:农垦南路西街、东风二巷、红旗市场周围住民区、农垦医院、福隆路至万福西交界的西街、万福村、红旗南路东面的大城街和大明街、大通路至建设路交昌隆街东面的所有居住区,包括胜利路、幸福街、民主街、昌隆街南面、老车站居住区、老车站至儋州街、幸福街与昌隆街交界东面街道,幸福街与昌隆街交界南街。 |
|
|
那大六小 |
1、东至幸福街和儋州街、西至东干桥水渠、南至隆华路与胜利路交界、北至中兴大道。 2、主要区域:昌隆北街、幸福街与昌隆街交界的西街、儋州街、隆华路南段东面小区和住户、交通局、儋州市药材公司小区、环保小区、天利小区、人民中路南街(儋州街至昌隆街)交界的所有居住区、公路公司居民区、那大商场、人民大道与隆华南路交界东面街居住区。 |
|
|
那大镇中心学校(校本部) |
1、东至东坡路西面街及街道后面的居住区、西至火车站、交通路北段、南至中兴大道、北至前进路电厂。 2、东面:东面至东坡路。西干居委会周边街道和住宅区,军屯市场及周边街道。 3、西面:大洲桥居民西、新美兴小区、怡景华庭小区、北部湾小区、花果山小区、广场家园小区、儋城壹品小区、盛源御景背后的居民区,火车站周边住户。 4、南面:东坡路至儋耳路交界西边街道和住宅区、交通路北段与中兴大道路口北面小区住户(嘉景大酒店后面的大洲桥居民区)。 5、北面:那大四中、前进村、电厂、橡胶木加工厂、南宝路军屯路段和附近的养植住户。 |
|
小学 |
招生范围 |
备注 |
|
那大八小 |
1、东至北吉路面段。(北吉路西面的单位及居民区。) 2、西至兰洋路。(泛华小区、农垦小区、中兴路西面的居民区。) 3、南至尖岭农场。(东兴居民住宿区、尖岭农场等。) 4、北至中兴街。(市检察院、财政局、美扶安置区、华地小区。) |
|
|
那大九小 |
1、东至兰洋北路。(文化北路居民区、爱图村。) 2、西以东坡路为界。(东坡路东面街居民及万宝路、南京路、永乐街、儋耳路交界以东的所有居住区、老农机站、松涛管理职工小区等。) 3、南至市委市政府。(油棕小区、绿园小区。) 4、北至南宝路。(前进农场的职工子弟及周边所有小区、那大中心幼儿园。) |
|
|
那大十小 |
1、东至美容村。(美优村、思源高中、那大五中、体育广场。) 2、西至兰洋路。(花园小区、财源小区、王桐村村委会所辖村庄、阳光里小区、金兰苑小区、水榭丹堤小区、建材市场、昌隆小区、北吉村、城市明珠小区、正大阳光学校和市法院周围的恒力小区。) 3、南至平地村。(欧门小区、解放村、美扶村、潭乐村、六扶村、平地村、美扶农场。) 4、北至东汉村。(领时国际小区、正恒帝景小区、洋浦一号班公路、亚澜湾小区、海逸豪苑、中央公园、东风小区、顺心花园小区等。) 5、上海师范大学附属儋州实验学校片区除外。 |
|
|
那大十一小 |
1、东至松涛水利沟。(东干桥水利沟西面的居住区、东方南街、东方北街居住区、东坡学校。) 2、西至科技路。(南方电网、那大糖厂、五厂及周边的居住区、头潭村、京艺源小区、和信经典小区等。) 3、南至雅拉河南段。(雅拉河南段周边住户。) 4、北至南宝路。(海南日报文创中心、金鹿豪庭小区、豪德森达商贸城、国祯棕榈小区、佳华小区、金融小区、药监局、解放派出所等。) |
|
|
那大一小雅拉校区 |
1、东至工业路。(雨林海·滨江新城小区、消防队、警宛小区、壹号公馆、富力阅山湖小区、海拓香洲小区、丰华小区等。) 2、西至西部中学。(儋阳楼、雅拉河畔小区等。)、 3、南至人民路。(沙河电站、电子厂、炮竹厂及周边住户等。) 4、北至纸箱厂。(大宝水泥厂、雅拉农场、雅拉农场各连队、那大一级电站等。) |
|
|
那大实验小学茶山校区 |
1、迎宾路东北面地区的村庄及小区,主要包括怡心花园小区、丰华和家园、海拓创建小区、茶山村委会各村庄。 2、西田村及西田村附近的养植户。 |
|
|
儋州市思源实验学校小学部 |
1、东至伟业西城,西至前进农场小区,南至儋耳路,北至南宝路、泰盛小区、城北世家小区。 2、思源实验学校以东、迎宾路以西范围内小区的适龄儿童,包括思源小区,城投林海风情小区,衍宏万国大都会小区,阳光棕榈小区。 3、泰安苑一、二期小区,水岸名都一、二期小区,二中院、检察院、公安局、夏日广场、恒大小区、世茂商城、伟业西城、前进农场小区。 |
|
|
儋州市儋耳实验学校(小学部) |
1、东至科技路(科技路以西的小区及住户)。 2、西至工业路(工业路以东的临街住户)。 3、南至边防支队(边防支队附近住户、环卫小区、民乐花园小区、头谭安置区等)。 4、北至南宝路(兆南小区、西锦城小区、蔚蓝椰风小区、华诺国际小区等)。 |
|
|
两院小学 |
两院大学、两院农场各连队、铺仔居委会、南辰农场六队。 |
|
|
上海师范大学附属儋州实验学校(小学部) |
1、东至规划路(该规划路目前暂未命名,位置为雨林海公馆小区与金兰苑小区、水榭丹堤小区中间道路)。(鼎尚公馆小区、盛世皇冠小区、安越·风华小区、雨林海公馆小区) 2、西至兰洋北路。 3、南至松涛水库东干渠。 4、北至伏波东路。 |
附件2
2022年儋州市那大城区初一招生片区范围说明
|
学校 |
招生范围 |
备注 |
|
市第一中学 |
1、儋州市第一中学片区范围:中国银行职工小区,那大中学,那大中学后巷,风情村,文明街,百佳汇人民店后面居民,公社医院职工小区。 2、中国银行至天桥之间的人民路北面街居民,天桥至先锋路之间的解放北路东面街居民,解放北路至那中后门之间的先锋路南面居民。 |
|
|
市第二中学 |
1、那大第二中学,二中相敬园小区,教师村居民区,烟草公司,那大部队,预备役部队。 2、文化中路东面街居民,文化中路西面街(先锋路口至市二中路口)的临街住户;文化中路至兰洋路之间的人民东路北面街居民。 |
|
|
市松涛中学 |
1、农垦北路大街,农垦北路东二、三巷,农垦北路西巷,老食品站,九龙小区,市人民医院。 2、先锋路南面街(市一中后门口至文化中路口处)的临街住户。 3、鸿文学校后街住户,文化中路中国移动公司至邮储银行临街住户,中兴大道中国移动公司至影剧院处的临街住户。 |
|
|
市民族中学 |
1、东以东兴西街为界:清平居住小区、清平小区、武后村、美爷村。 2、西以农垦路至福隆路为界:(老市委大院)、市委党校(市职业技术学校)、那大三小、大通路西至福隆街路口、万福东路、西路居住区、福隆街居民住宿区、农垦南路东边居民住宿区、武装部小区、兰洋南路两边的住户,市职业学校、那大三小、市培训院。 3、南至横岭村委会、合罗农场、红旗农场、书院村。 北至中兴大道:东风派出所、农垦小区、泛华市场、农垦小区及周边小区。兰洋中路至中兴大道段的两面街住户,电信大厦、新天地及其后面的住宅小区;文化南路、文化中路、人民东路、人民中路往西至农垦路路口、东风路(农垦路至文化路段)的临街住户。 |
|
|
市第三中学 |
1、东以农垦路为界,(大同居委会、胜利路、大通路东至福隆街路口、东风路东至农垦路路口、农垦北路西边居民住宿区、农垦医院、红旗村委会、南茶公园小区、基督教堂后面住户、东门街等) 2、西以龙门路为界及南辰农场、铺仔村委会。(那大十一小、东坡学校、东方街、公路公区居民区、南方电网及南面住户,那大糖厂及南面住户,交通局、桥东路小区等)。 3、南至市自来水厂。(松涛医院、蔬菜村委会、红旗村委会、丹阳中学等)。 4、北至中兴大道。(松涛老办公大院、那恁市场、先锋市场、先锋路居民区、海军住宿楼和儋州地震台周边居民;解放南路、解放北路至中兴大街、先锋路、建设路、隆华路、国税大夏、新汽车总站等)。 (招生范围内的所有单位、居民、街道、小区、农场、农村的适龄学生) |
|
|
市第四中学 |
1、东至文化北路,(油棕小区、前进农场、水岸名都二期、泰胜小区、城北世家小区)。 2、西至龙门路。(广场家园小区、新美兴小区、怡景华庭小区、儋城壹品小区、花果山小区、大洲桥居住区等)。 3、南至中兴大道。(嘉景大酒店、军屯村、都市欧情小区、新兴居住区、佳华小区、金鹿豪庭小区、豪德森达商贸城、绿园小区等)。 4、北至石屋村委会、侨植农场。 |
|
|
市第五中学 |
1、南面:那大十小西面的建材市场、昌隆小区、北吉村、城市明珠小区、时代公馆小区、正大阳光学校和市法院周围的恒力小区、财源小区、御景龙庭小区等居住区。 2、西面以文化北路海昌路为界:以东的文化北路居民区(1至7街)、泰安苑小区、水岸名都一期、恒大名都小区、城投林海风情小区、衍宏万国大都会、怡心花园小区、丰华和家园、海拓创建小区、迎宾路;海逸豪苑,中央公园,王桐村村委会所辖村庄、合隆中央公园小区、西部中心医院、迎宾大道东汉村以东路段的居民区和村庄(东汉村、领时国际小区、正恒帝景小区、东风小区、顺心花园小区,洋浦一号班公路、博文小学、思源高中、那大五中、体育广场。 3、王桐村委会、茶山村、侨南、白南村委会。 4、上海师范大学附属儋州实验学校片区除外。 |
|
|
儋州市儋耳实验学校(初中部) |
1、东至龙门路西面各小区(京艺源小区、和信经典小区、金融小区、国祯棕榈岛)及村庄。 2、西至雅拉河畔(警苑公寓、壹号公馆、丰华小区、富力阅山湖小区、海拓香洲小区)。 3、南至人民西路南面街(原边防支队至人民公园段)及各小区。 4、北至火车站、周边住户及小区(西锦城小区、兆南小区)。 |
|
|
市第六中学 |
1、和庆镇片区学生。 2、那大镇美扶村委会,美拥村,兰优村,英鸣小学,解放村,美扶村,美扶农场,澳门街,谭乐村,六扶村,平地村,华地,美扶安置区,东兴大街以东的所有住户。 |
|
|
市第七中学 |
原西联农场片区、原洛基片区(屋基、洛南、番真、加平、槟榔、抱龙、力崖、先锋农场、侨锋农场) |
|
|
两院中学 |
两院大学、两院农场各连队、铺仔居委会、南辰农场六队。 |
|
|
上海师范大学附属儋州实验学校(初中部) |
1、东至迎宾大道(鼎尚公馆小区、盛世皇冠小区、安越·风华小区、雨林海公馆小区、阳光里小区、金兰苑小区、亚澜湾小区、水榭丹堤小区)。 2、西至兰洋北路。 3、南至北吉二路至北吉路交叉口、北吉二路与北吉路交叉口至迎宾大道西面。 4、北至伏波东路。 |
附件3